到采购跟供应链管理范畴里,CPPM(注册职业采购经理)证书近些年来遭受广泛关注,它是一项国际认可的采购专业认证,由美国采购协会颁发,在中国人力资源和社会保障部注册,对从业者来讲,这张证书的价值远远不只是一张证明,它关联着职业竞争力、知识体系系统化,还有薪资水平等多个维度,本文会依据行业实际情形,剖析CPPM证书的核心价值、适用人群以及发展前景,帮你做出明智的职业决策。
CPPM证书在职场中的实际用处是什么
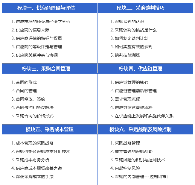
CPPM证书的首要价值在于,以系统化的方式构建采购专业知识体系,课程内容包含供应商选择与评估、采购谈判、成本管理、供应链管理以及风险控制等核心模块,通过学习过程,从业者能够把零散的实践经验整合成为结构化的方法论,进而提升解决复杂采购问题的能力,这对于那些期望从执行岗转向管理岗的专业人士而言是尤为重要的。

在求职之时,于晋升之际,CPPM证书是一种有力的“能力背书”。好多企业在开展招聘中高端采购岗位工作的时候,会清晰标注“持有CPPM证书者优先”。针对内部晋升而言,它同样是用以证明个人专业水准以及管理潜力的客观依据。持有该证书也意味着加入了全球采购专业人士所构成的网络,这有助于拓展行业人脉,进而获取更多的信息以及机会。
CPPM证书对薪资提升有多大帮助
市场给出的数据显示,那些持有专业认证的采购人员,其薪资水平在整体上,较未持有证书的同行而言,普遍是更高的。有一份行业方面的调研表明,认证专业人士所获得的薪酬,有可能会比未获得认证的人员高出一定的比例幅度。而这样的差异之所以会产生,是源于企业方面觉得,持有证书的人员拥有更加系统的知识体系,有更为规范准则的操作流程,并且具备更强的战略贡献方面的能力,所以企业愿意给出更高的薪酬,以此来吸引并且留住这些人才。
入职起薪并非薪资优势的唯一体现,职业发展中后期的薪资优势更为显著。当职位晋升到采购经理、供应链总监等管理岗位时,持证所带来的专业知识以及管理框架的价值,越发突显出来,其对于个人收入增长方面的长期积极影响,也变得更为明显。当然,薪资是由个人能力、经验以及证书共同作用而产生的结果,证书是重要的加分因素,并非唯一的决定性要件。

CPPM证书适合哪些人群考取
已有一定采购实操经验,希图能够系统提升理论水平进而朝着管理岗位走去的从业者们,CPPM证书对其特别适配。其中涵盖采购专员、供应链协调员等,他们能够借由认证学习,将知识短板补齐,为去承担更大责任做好充分预备。而对于经验丰富的采购主管来讲,获取证书有助于对经验予以梳理以及升华,稳固专业地位 。
一是那些计划从别的职能,像是生产、物流,转而转型到采购或者供应链管理的人员,证书能够提供系统的知识入门以及转行的“敲门砖”;二是在从事外资企业或者有国际业务的企业工作的采购人员,国际通用的认证能够增强其在全球化团队里的可信度以及沟通基础。两类人群也就可能会从中显著受益。证书对学历以及工作经验有着相应要求在报考之前需要核对是否满足相关条件。
CPPM证书的考试难度如何
CPPM认证考试,目的在于评估对采购管理核心知识的掌握状况以及应用能力,考试一般涵盖选择题与情景分析题,它要求考生,不但要记忆知识点,而且要理解,并且在模拟的业务场景里做出恰当判断,通过率跟考生前期的工作经验积累以及备考准备的充分程度直接存在关联。
对于那些拥有所需年限采购相关工作经验,且认真完成培训课程的考生而言,通过考试是能够达成的目标。难点常常并非在于知识的绝对深度,而是在于怎样把理论与实际工作相结合来灵活运用。充分的准备,涵盖系统学习、研读案例以及进行模拟练习,是顺利通过考试的关键所在。考试合格之后所获得的证书终身具备效力。
CPPM证书与其他采购认证有什么区别

欧洲起源的采购认证有不少,与之相较,CPPM证书特点显著,它是美国采购协会推出的,其知识体系融入了美国企业管理实践,又因在中国人力资源和社会保障部注册,其内容和标准兼顾了国内市场实际情况,这种“国际标准,本土适用”特性,让它在国内企业里,特别是与国际市场接轨的企业中,有独特认可度。
在认证体系当中,CPPM自身属于采购经理级别的认证,一般而言,需要预先获取采购专员也就是CPP的认证。这样的分级设计致使学习路径明晰,准许从业者依据自身职业阶段逐步实现提升。和其他国际认证主要着重于通用理论框架不一样,CPPM的课程内容被众多学员反馈,在谈判技巧、成本分析以及供应商管理等实操环节方面更为具 体径直。
CPPM证书的未来发展前景怎么样
在全球供应链格局重新塑造以及企业降低成本、提高效率的压力一直存在的情况下,采购职能正从传统的执行部门朝着战略价值中心转变,今后企业对采购人才的要求会更高,不但要处理日常事务,而且还要拥有战略寻源、风险管理、可持续供应链建设以及数字化工具应用等能力,CPPM证书的知识体系正在持续不断融入这些前沿议题,持有证书的人员通过持续学习能够保持知识更新。
从职业通道的角度来看,持有诸如CPPM等专业认证,这为从业者朝着采购总监、首席采购官也就是CPO等高级管理职位去发展,奠定了非常坚实的基础。在行业数字化转型的这股浪潮当中,具备扎实采购管理基础同时又懂得新技术的复合型人才,将会更加稀缺 。所以,CPPM证书所代表的专业系统性,在未来很长的一段时间之内,都将会是采购职场人士重要的竞争力组成项目 。
通盘考量之下,CPPM 证书之价值,需关联个人职业规划、当下岗位需求以及学习投入予以评估。对有志于在采购与供应链管理领域长久钻研前行之人而言,其无疑为一项值得斟酌的专业投资。你是不是正在衡量要不要考取某一职业认证呢?你的抉择更侧重于其所能带来的知识增进、人脉扩充,还是直接的求职竞争能力呢?欢迎于评论区分享你的看法与疑惑,要是你觉着本文具助益,也请点赞或者分享给更多有需求的友人呢句号。
关于证书课程历年考题、免费试听课程、最新报考流程和时间要求以及收费标准、海量工作表格模版/工作证明模版等相关资讯,可详细添加网站课程老师微信13256436314沟通领取。